Auszug aus dem Forum:
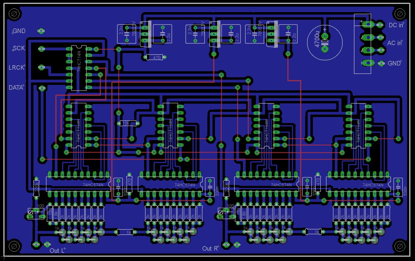
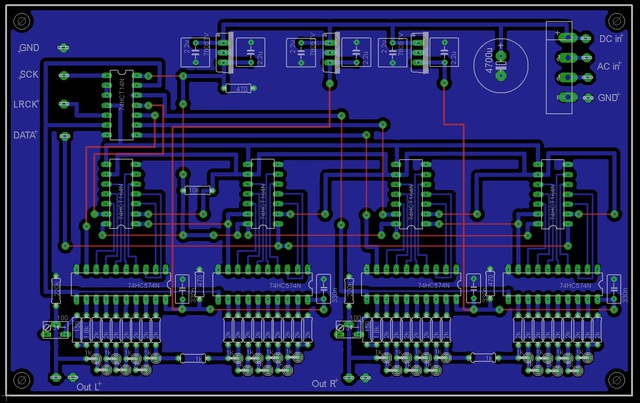
"Moin Steffen,Da habe ich mir den Anlauf mit den gedruckten Schaltungen doch schon ziemlich abgekürzt. Höchste Achtung vor dem Pinselschwingen! Jede Platine ein Unikat..Ich habe es lieber reproduzierbar:Hier Deine Platine... schon gebohrt und "durchgeklingelt".1086696Jetzt..."» Weiterlesen: Röhren überflüssig bei Verwendung des Digitalausgangs?
0 Kommentare
Anzeige
Diskussion zum Bild:
Was möchtest du tun?
Rechtlicher Hinweis
Die Verantwortung der hier angezeigten Bilder liegt beim einstellenden Nutzer.
Hifi-Forum macht sich die Inhalte nicht zu eigen und übernimmt keine Verantwortung.