Auszug aus dem Forum:
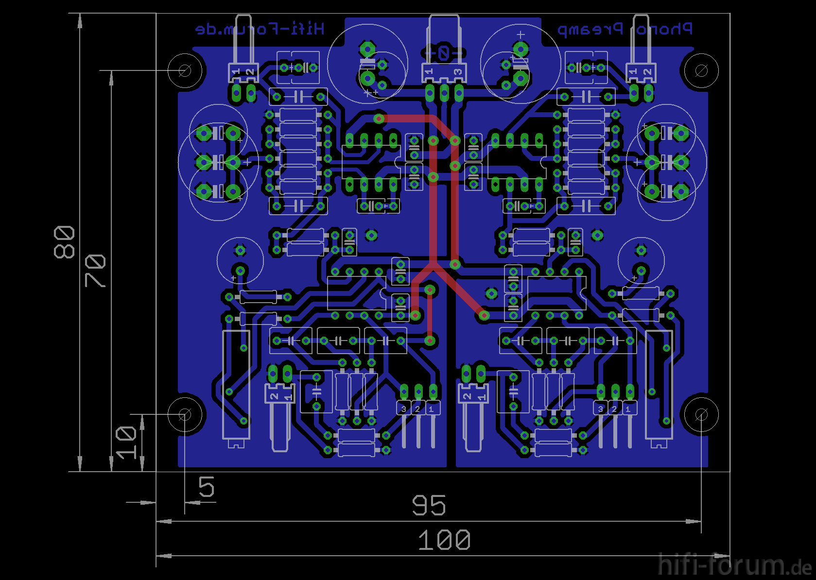
"Die Doppelseitige Fertigung ist optional. Man kann den Top-Layer auch weglassen und durch Drahtbrücken ersetzen. Die Top-Groundplane wird für die Funktion auch nicht benötigt, alle Teile sind an der Bottom-Masse angeschlossen.195733C3 habe ich herausgenommen,..."» Weiterlesen: Entzerrer-Vorverstärker
0 Kommentare
Anzeige
Diskussion zum Bild:
Was möchtest du tun?
Rechtlicher Hinweis
Die Verantwortung der hier angezeigten Bilder liegt beim einstellenden Nutzer.
Hifi-Forum macht sich die Inhalte nicht zu eigen und übernimmt keine Verantwortung.