Auszug aus dem Forum:
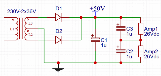
"HalloIch habe mal eine ganz simple Frage, wo ich allerdings echt nicht weiß, ob das klappt oder nicht.Verbraucher kann man ja in Reihe schalten, um beispielsweise die Eingangsspannung erhöhen zu können2 115V in reihe kann ich hier an die Steckdose..."» Weiterlesen: Verstärker Stromseitig in Reihe schalten - geht das?
Beschreibung des Autors:
"klappt das?!"
0 Kommentare
Anzeige
Diskussion zum Bild:
Was möchtest du tun?
Rechtlicher Hinweis
Die Verantwortung der hier angezeigten Bilder liegt beim einstellenden Nutzer.
Hifi-Forum macht sich die Inhalte nicht zu eigen und übernimmt keine Verantwortung.