Auszug aus dem Forum:
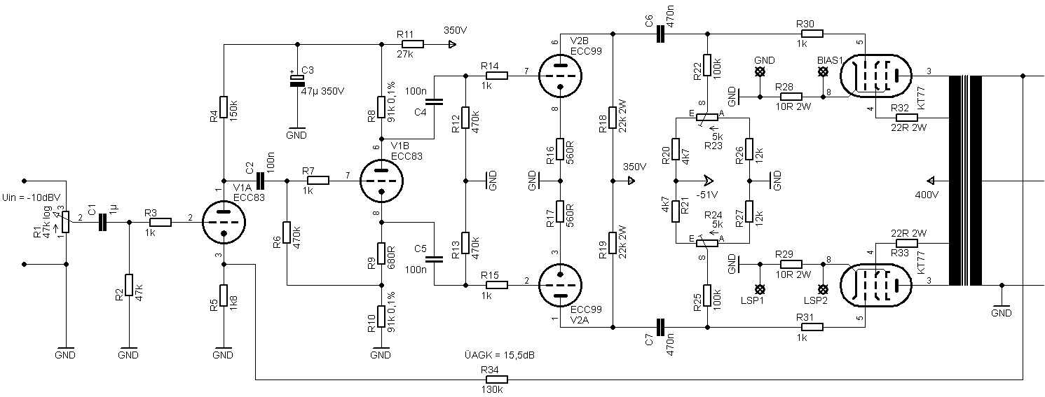
"Hallo,ich will mit dem Verstärkerbau "aufhören", also wollte ich mir jetzt was Endgültiges bauen, unter 50W. Ich bin dann auf die KT77 gekommen, die bei 400V und 21,6Veff Gitterspannung 45W bei 0,8% Klirr (lt. Datenblatt) bringt.Jetzt habe..."» Weiterlesen: LTP vs Kathodyn und KT77 Gegentaktverstärker
0 Kommentare
Anzeige
Diskussion zum Bild:
Was möchtest du tun?
Rechtlicher Hinweis
Die Verantwortung der hier angezeigten Bilder liegt beim einstellenden Nutzer.
Hifi-Forum macht sich die Inhalte nicht zu eigen und übernimmt keine Verantwortung.