Auszug aus dem Forum:
"Das waren keine Bausätze. Vorlage für die Platinenwar nur das Schaltbild der Komplementär Endstufe.494453 Die Endstufen gab es damals nur als Fertiggerät (Einschub 100mm).Für Stereo brauchte man zwei Stück.494455"» Weiterlesen: FG Elektronik Nürnberg - HiFi Mono NF-Endstufen
Beschreibung des Autors:
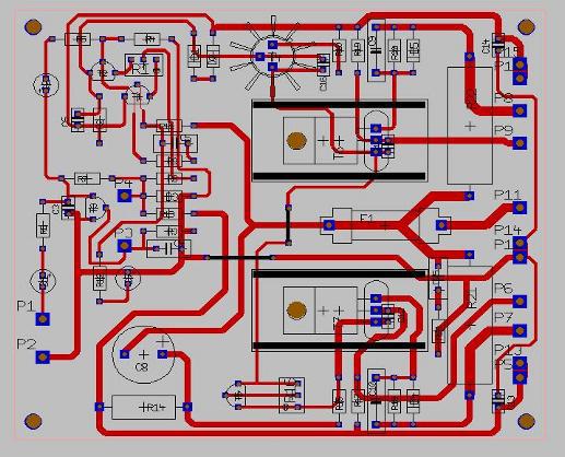
"Layout der 60Watt Platine"
0 Kommentare
Anzeige
Diskussion zum Bild:
Was möchtest du tun?
Rechtlicher Hinweis
Die Verantwortung der hier angezeigten Bilder liegt beim einstellenden Nutzer.
Hifi-Forum macht sich die Inhalte nicht zu eigen und übernimmt keine Verantwortung.