Auszug aus dem Forum:
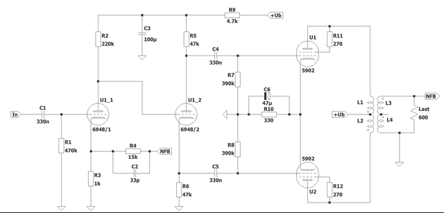
"Moin,Hatte heute extrem Lust auf Lötdämpfe... Testaufbau zum 5902 PP KHV ist fertig. Schon gehört und ein wenig gemessen.12455941245595So, da kann sich der Eine oder Andere dann wieder das Maul über den lieblosen Drahthaufen zerreißen. Es ist ein Testaufbau..."» Weiterlesen: Kopfhörerverstärker mit Bleistiftröhren (Subminiatur) als SE- und PP-Variante
0 Kommentare
Anzeige
Diskussion zum Bild:
Was möchtest du tun?
Rechtlicher Hinweis
Die Verantwortung der hier angezeigten Bilder liegt beim einstellenden Nutzer.
Hifi-Forum macht sich die Inhalte nicht zu eigen und übernimmt keine Verantwortung.