Auszug aus dem Forum:
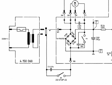
"Hallo,da sind ja zwei Entstörkondensatoren eingebaut,C1 - 47 nFC100 - 10 nF29921Check die mal.Gruss Earny"» Weiterlesen: THORENS TD 147 klickt beim Ein- und Ausschalten
0 Kommentare
Anzeige
Diskussion zum Bild:
Was möchtest du tun?
Rechtlicher Hinweis
Die Verantwortung der hier angezeigten Bilder liegt beim einstellenden Nutzer.
Hifi-Forum macht sich die Inhalte nicht zu eigen und übernimmt keine Verantwortung.