| HIFI-FORUM » Reparatur & Wartung » Hifi-Klassiker » Denon POA2200 C589 | |
|
|
||||
Denon POA2200 C589+A -A |
||
| Autor |
| |
|
dodgemaik
Neuling |
#1
erstellt: 12. Jan 2026, 23:21
|
|
|
Hallo werte Gemeinde, bei meiner POA2200 ist der C589 explodiert. Nach Wechsel leider wieder geplatzt. Endstufe ist komplett abgeklemmt. 2.LED von links(Temperatur selfcontrol) leuchtet dauerhaft. Endstufe lief bis dahin gut. Spannungen aus Netzteil + und - 72 Volt o.k. Der C 589 ist ja lt. Schaltbild parallel zu den Netzelkos geschaltet. Den Thermistor hat mal einer gewechselt, sonst alles original. Hat jemand eine Idee? Maik |
||
|
dodgemaik
Neuling |
#2
erstellt: 12. Jan 2026, 23:57
|
|
|
Die 2.LED von links leuchtet natürlich dauerhaft NICHT11 |
||
|
|
||
|
Rabia_sorda
Inventar |
#3
erstellt: 17. Jan 2026, 19:13
|
|
|
Moin, Der C589 ist mit 100 V Spannungsfestigkeit angegeben und bei gemessenen - 72 Volt dürfte er also nicht platzen. Auf die Polung hast du aber geachtet? Der Pluspol des Elkos muss ja hier auf "Masse" gelegt werden. Oder hast du dich gar mit den Elko-Bezeichnungen vertan? 10 µF/100 V und nicht 10 V/100 µF Zudem dürfen natürlich keine Wechselspannungsanteile in der Gleichspannung vorhanden sein. Evtl. wäre dann nämlich eine der Gleichrichterdioden im Netzteil durchschossen und der kleine Elko explodiert deswegen. Die dicken großen Elkos halten sowas oftmals länger durch. [Beitrag von Rabia_sorda am 17. Jan 2026, 19:23 bearbeitet] |
||
|
Broesel02
Inventar |
#4
erstellt: 18. Jan 2026, 00:43
|
|
|
Ist da vielleicht die Gleichrichterbrücke D101 defekt? Dann musst du da mal mit dem Scope draufschauen, wenn eine der Dioden nieder ist könnte dieser Schaden auftreten. Auf alle Fälle mal die beiden Railspannungen gegen Masse nachprüfen. Wenn der R163 in der "Klangbremse" hochohmig ist, könnte das auch passieren |
||
|
dodgemaik
Neuling |
#5
erstellt: 18. Jan 2026, 15:19
|
|
|
Vielen lieben Dank für den Tip. Werde ichj mal kontrollieren und berichten. Ich habe jetzt die Leiterplatte ausgebaut und wollte mal alle Transistoren und Dioden checken. Ich vermutete auch das Thermoelement, da ja die Temperaturanzeige (LED) dauerhaft aus ist. (Beim Selbstcheck i.O.) Auch wird der Kühlkörper des defekten Kanals deutlich zu warm. Ohne angeschlossene Lautsprecher. Der Fehler (Abrauchen des Elkos) trat erstmalig bei Kontrolle/Einstellung des Ruhestroms auf. Kann aber auch nur Zufall sein. Schönen Sonntag. Wie gesagt, ich werde berichten. |
||
|
Poetry2me
Inventar |
#6
erstellt: 18. Jan 2026, 15:22
|
|
|
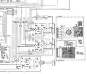
Ich halte es ebenfalls für möglich, dass die Masseverbindung der Stromstufen (6), (7) und (8) beim linken Kanal eine Kontaktstörung hat. (Anschlusskabel --<3>-- ganz rechts im Schaltplan des linken Kanals) Dadurch driftet die "Mitte" zwischen den Railspannungen weg in Richtung positive Rail, so dass der negative Elko C589 eine zu hohe Spannung aushalten muss. Hier der von mir nach-kolorierte und kommentierte Schaltplan des linken Endstufenkanals der Denon POA-2200: ![]() ![]() - Johannes |
||
|
dodgemaik
Neuling |
#7
erstellt: 18. Jan 2026, 17:51
|
|
|
Nein Verpolung ausgeschlossen. Es waren sogar 400V Typen verbaut. Habe ich auch wieder genommen. C 587 bis 590 sind gewechselt. C 589 ist gleich wieder hochgegangen. Ich kontrolliere jetzt die Gleichrichter. Die Kabel vom Netzteil zu den Platinen sind nachgelötet ( rot,blau,schwarz) |
||
|
dodgemaik
Neuling |
#8
erstellt: 19. Jan 2026, 12:40
|
|
|
So, Fehler gefunden!! Broesel02, du hattest den richtigen Tipp! Die Gleichrichterbrücke im Netzteil ist (vermutlich) defekt. Ich baue mal die Platine aus und schaue, ob es vielleicht nur Kontaktschwierigkeiten sind oder ein Defekt vorliegt. Vielen Dank an alle. Ich werde berichten. |
||
|
Rabia_sorda
Inventar |
#9
erstellt: 19. Jan 2026, 14:38
|
|
Nanana.... Dennoch einen Glückwunsch. |
||
|
Poetry2me
Inventar |
#10
erstellt: 19. Jan 2026, 18:25
|
|
|
Eine Diodenmessung der vier Gleichrichterdioden im ausgelöteten Zustand wäre jetzt hilfreich. Achtung: Vor derm Auslöten die großen Siebkapazitäten mit einem Widerstand entladen. [Beitrag von Poetry2me am 19. Jan 2026, 18:27 bearbeitet] |
||
|
CarlM.
Inventar |
#11
erstellt: 19. Jan 2026, 18:51
|
|
|
Wenn der BGR D101 4D4B42 ausgelötet ist, nicht vergessen, den Widerstand R163 0,47Ohm 5W zu prüfen (siehe Broesel02 "Klangbremse"). |
||
|
Poetry2me
Inventar |
#12
erstellt: 19. Jan 2026, 20:11
|
|
... und genau da wäre vielleicht auch die fehlende oder fehlerhafte Masseverbindung [Beitrag von Poetry2me am 19. Jan 2026, 20:45 bearbeitet] |
||
|
Poetry2me
Inventar |
#13
erstellt: 19. Jan 2026, 21:16
|
|
|
dodgemaik
Neuling |
#14
erstellt: 20. Jan 2026, 00:51
|
|
|
R 163 (und R164 ) werde ich mal mit wechseln. Löte sie morgen mal aus. Allerdings sind das bei meinem POA nur 3W-Typen. Werde 5W-Typen bestellen. Habe auch vor, die Kabel ( sw,rt,bl und ws) von der ETC 9071 alle direkt auf den Platinen zu verlöten, also ohne die montierten Lötstifte. F5 war übrigens auch durch. |
||
|
CarlM.
Inventar |
#15
erstellt: 20. Jan 2026, 01:38
|
|
|
Ich würde Metallband-Typen (induktionsarm) bestellen, z.B..: https://www.conrad.d...10-1-st-3523333.html [Beitrag von CarlM. am 20. Jan 2026, 01:41 bearbeitet] |
||
|
Valenzband
Inventar |
#16
erstellt: 20. Jan 2026, 16:33
|
|
|
Vielleicht noch mal von Beginn an: Hat dieser Verstärker bei Dir zuvor funktioniert, oder wurde er gerade "gebraucht" erworben? Ich meine auch im Servicemanual ein paar dicke Fehler im relevanten Teil gefunden zu haben, möchte das aber erst noch einmal genauer ansehen. |
||
|
Poetry2me
Inventar |
#17
erstellt: 20. Jan 2026, 19:44
|
|
|
Wegen Widerstands-Typ R163/R164: Ich denke hier kommt es nicht auf niedrige Induktivität an, sondern vor allem auf Impulsfestigkeit. Eine kleine Induktivität schadet hier nicht, aber die Ladestrom-Impulse aus dem Gleichrichter sind bei so hohen Kapazitäten schon recht materialermüdend. Ich würde vor dem Wechsel von Bauteilen empfehlen, die vorgeschlagenen Messungen durchzuführen. So kann man sich viel Arbeit sparen. |
||
|
dodgemaik
Neuling |
#18
erstellt: 21. Jan 2026, 00:43
|
|
|
Vielen lieben Dank für die reichhaltigen Tipps. Kurzes Update: R163 (und R164) sind in Ordnung. Werde sie vorsorglich trotzdem gg. "gute" 5W-Typen ersetzen. Habe den Denon schon viele Jahre an Infinity Kappas 9.2i bei vorwiegend normaler Lautstärke betrieben. Aufgefallen war nur die zeitweise blinkende "Temperatur"LED. Ab und zu schaltete sich die Endstufe mal ab, funktionierte danach allerdings wieder normal. Aufgefallen war nur die etwas höhere Temperatur des KK vom linken Kanal. Nach Kontrolle des Ruhestroms (war lt. Manual i. O.) explodierte der C 589, wohlbemerkt ohne angeschlossene Lautsprecher. Nach dem Öffnen des Gerätes entdeckte ich dann verschiedene Reparaturspuren vom Vorgänger. Die rechte Kanalplatine ist unberührt. Wir haben uns auch schon über verschiedene Ungereimtheiten im Service-Manual gewundert. Z.B. andere Typen von Transistoren. Allerdings läuft der rechte Kanal, immer noch, einwandfrei.Jedenfalls fehlen die +72V. Die Platine ist ausgebaut, die Siebelkos sind alle schon mal gewechselt worden. Momentan konzentriere ich mich auf den Tausch des Gleichrichters. Notfalls baue ich den mit entspr. Dioden zu Testzwecken erstmal nach. |
||
|
Broesel02
Inventar |
#19
erstellt: 22. Jan 2026, 01:24
|
|
|
Eigentlich hast du den Fehler ja schon beschrieben - ich habe das nur nicht realisiert. Die Ruhestrompotis sind defekt. Erneuere das VR503/VR504. Du hasst ja geschrieben, daß: Der Ruhestrom in dem einem Kanal weggedriftet war Nach der Neueinstellung an dem Poti der Kondensator platzt. Das schaut für mich so aus, als ob mal wieder ein Trimmer für den Ruhestrom aufgegeben hat. In beiden Kanälen die beteiligten Elkos C553/554 & 555/556 mit erneuern. Wenn du die neuen einsetzt, stellst du sie auf Mittelstellung und stellst dann nach Service Manual ein. 6mV reichen auch noch Noch ein Wort zu der "Klangbremse" R163/R164. Am besten weggelassen und eine Brücke einlöten. Das klingt dann deutlich kontrollierter und klarer. Jedenfalls mache ich das immer, wenn ich diese Endstufe zur Überarbeitung hier habe. |
||
|
CarlM.
Inventar |
#20
erstellt: 22. Jan 2026, 02:23
|
|
|
Vermutlich hast Du es bemerkt ... es gibt jeweils ein Trimmpoti für den Ruhestrom (Bias) und eines zur Minimierung der Verzerrung. |
||
|
dodgemaik
Neuling |
#21
erstellt: 22. Jan 2026, 11:20
|
|
|
Hallo, nochmals vielen lieben Dank für die Tipps. Genau so werde ich das tun. Wir haben jetzt auch noch festgestellt, dass sich die Leistungstransistoren vom linken Kanal ebenfalls verabschiedet haben .Sind gerade beim Aussuchen neuer "Pärchen". Die Originalen waren eh nicht mehr drin (Vergleich mit der "rechten" Platine). Muss allerdings erstmal auf eine Wochenendbaustelle. Wird also erst nächste Woche wieder was mit dem POA. Ich halte euch jedenfalls auf dem Laufenden. Danke nochmals. |
||
|
dodgemaik
Neuling |
#22
erstellt: 10. Feb 2026, 19:50
|
|
|
So, kurzes Update an alle Interessierten: Leistungstransistoren sind gewechselt (linker Kanal) hatten ALLE Durchgang!! Spannungsversorgung wider i.O. Plus und Minus 74,8V. Warte jetzt noch auf die Lieferung von VR 503 bis 506. Werde weiter berichten. |
||
|
Capt.Haddoc
Ist häufiger hier |
#23
erstellt: 26. Apr 2026, 17:57
|
|
|
Hallo Maik, was ist aus Deiner "Diva" POA-2200 geworden? Waren es das Potentiometer für den Ruhestrom? Meine POA hat eine "Gehirntransplantation" erfolgreich überstanden. Neue Platine für den rechten Kanal. Aber bei meiner sind die Potis auch am zicken. Den Ruhestrom einzustellen ist eine wahre Geduldsprobe. Der Bereich wo sich die 8mV einstellen ist wohl schon weggekratzt. Zeit für Neue. Wozu doch das Forum gut ist. Grüsse, Martin |
||
|
dodgemaik
Neuling |
#24
erstellt: 27. Apr 2026, 20:49
|
|
|
Hallo, es ist leider nicht viel passiert mit dem POA in letzter Zeit . Wir hatten einen Sterbefall in der Familie. Ich möchte mich am WE wieder damit beschäftigen. Stand jetzt: Alle 4 Leistungstransistoren sind gewechselt. Die Ruhestrompotis auch. Spannung vom NT stabil 72V (+und-) Möchte am WE mit Regeltrafo mal langsam die Spannung hochfahren und beobachten und messen.. Ich werde berichten. Vielen Dank für dein Interesse und einen schönen Abend. Maik |
||
|
dodgemaik
Neuling |
#25
erstellt: 27. Apr 2026, 20:52
|
|
|
72 V mit angeschlossenen 4 Ohm Lautsprechern, 74,8V ohne. Hatte ich noch vergessen, zu erwähnen. |
||
|
Capt.Haddoc
Ist häufiger hier |
#26
erstellt: 27. Apr 2026, 22:04
|
|
|
Hallo Maik, danke für die Antwort. Das ist nicht schön zu hören. Mein herzliches Beileid und viel Kraft. Ich habe das gleiche Problem mit meinem Denon PMA-500V. Beide Potis haben nur ein kleines Fenster, wo der Ruhestrom passt. Entweder man ist zu tief oder schießt über das Ziel hinaus. Ich habe mit entsprechende Trimmpotis schon mal präventiv gekauft. Hoffe das die besser sind als diese ollen Kohleschleifer. Aber die Art von Potis waren damals bei Denon wohl State-off-the-Art und voll im Budget. Ist ja kein High-End gewesen. Toi Toi Toi. Immerhin hast Du einen Stelltravo. Ich, nur eine echte Glühlampe, gottseidank noch mit Wendel und keine LED. Stay tuned! Martin |
||
|
dodgemaik
Neuling |
#27
erstellt: 28. Apr 2026, 12:31
|
|
|
Hallo Martin, ich habe "gute" Potis von ELV genommen. Beim Einstellen des Ruhestroms (siehe Anfang des Beitrags) ist ja der Elko hochgegangen. Der Kühlkörper war ja auch deutlich wärmer und die Temperaturanzeige blinkte. Warum dadurch (Poti) so ein großer Schaden (Leistungstransistoren) entstehen konnte, ist schon schleierhaft. Mal sehen, ob am WE alles wieder funktioniert. VG. Maik |
||
| ||
|
|
||||
Anzeige
Top Produkte in Hifi-Klassiker
Aktuelle Aktion
Top 10 Threads in Hifi-Klassiker der letzten 7 Tage
- Kondensator ersetzen mit höherem Wert - zulässig?
- WD40 als Kontaktspray?
- Grundig R-2000 Mutingproblem
- Entstörkondensator- Beschriftung und deren Bedeutung
- Dreh - Lautstärkeregler defekt? reagiert falsch oder gar nicht Aiwa NSX AV 320
- Problem bei Reparatur von Pioneer CT 676
- Marantz / Superscope CD-302A Tape Deck
- "Tapedeck-Reparatur" Thread
- Welche Glassicherungen/Feinsicherungen Flink oder Träge ?
- Akai GX-260D-Überholung, Transistorersatztypen?
Top 10 Threads in Hifi-Klassiker der letzten 50 Tage
- Kondensator ersetzen mit höherem Wert - zulässig?
- WD40 als Kontaktspray?
- Grundig R-2000 Mutingproblem
- Entstörkondensator- Beschriftung und deren Bedeutung
- Dreh - Lautstärkeregler defekt? reagiert falsch oder gar nicht Aiwa NSX AV 320
- Problem bei Reparatur von Pioneer CT 676
- Marantz / Superscope CD-302A Tape Deck
- "Tapedeck-Reparatur" Thread
- Welche Glassicherungen/Feinsicherungen Flink oder Träge ?
- Akai GX-260D-Überholung, Transistorersatztypen?
Top 10 Suchanfragen
Forumsstatistik
- Registrierte Mitglieder931.075 ( Heute: 1 )
- Neuestes Mitgliedemiliopridgen
- Gesamtzahl an Themen1.564.674
- Gesamtzahl an Beiträgen21.862.444










